项目申报

成果申报

信息快讯

您现在的位置: 首页  > 学术动态  > 正文

研究利用噬菌体蛋白介导抗生素高效靶向病原菌

发布者:点击量:发布时间:2024-06-22

作者:张晴丹 来源:中国科学报 发布时间:2024/6/22 11:33:52
选择字号:
研究利用噬菌体蛋白介导抗生素高效靶向病原菌

 

在细菌耐药性日益严重的全球背景下,传统抗生素的有效性正面临严峻挑战。特别是被称为ESKAPE的病原体,其强大的抗生素耐药性和毒性给全球公共卫生安全带来了前所未有的威胁。这些病原菌携带抗生素耐药基因,毒性很强,可引起危及生命的感染。更糟糕的是,过去20年中,新批准的首创抗生素数量一直在稳步减少,尤其是用于治疗革兰氏阴性病原体感染的抗生素。

因此,迫切需要针对耐药菌感染的新型治疗策略,而更快、更便宜的获取方法可能是重新利用现有的抗生素。

6月20日,《自然—通讯》在线发表了四川农业大学动物医学院赵兴洪/万红平团队的研究论文。

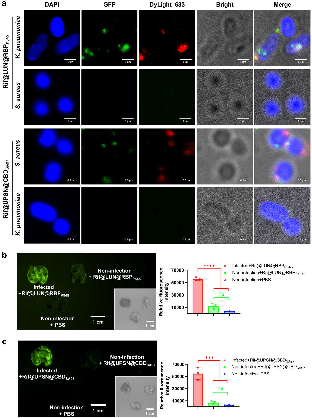
为有效应对耐药菌感染的问题,该研究首创了以病原菌特异性噬菌体受体结合蛋白(RBPs)和内溶素细胞壁结合域(CBDs)作为药物递送系统靶向模块实现抗生素体内精准高效递送的新策略。研究以基因工程手段获得的肺炎克雷伯菌噬菌体RBP和金黄色葡萄球菌噬菌体内溶素CBD作为纳米药物载体的靶向模块,分别将抗菌药物精准高效递送至了肺炎克雷伯菌和金黄色葡萄球菌感染的小鼠肺部,显著提高了抗生素的治疗效果。

  ?

构建精准高效细菌靶向抗生素纳米递送系统的示意图

针对耐药肺炎克雷伯菌感染,该团队利用肺炎克雷伯菌噬菌体受体结合蛋白RBPP545构建了一种靶向肺炎克雷伯菌的抗生素纳米递送系统。该递送系统使用生物相容性好的海胆状多孔二氧化硅纳米颗粒(UPSNs)作为核心,实现抗生素的高效负载。然后,采用脂质双分子层包裹核心,同时将肺炎克雷伯菌噬菌体受体结合蛋白RBPP545偶联到脂质双分子层表面,用于引导纳米颗粒高效靶向肺炎克雷伯菌。

针对耐药金黄色葡萄球菌感染,该团队开发了类似的纳米递送系统,使用金黄色葡萄球菌噬菌体细胞壁结合域CBDSA97修饰海胆状多孔二氧化硅纳米颗粒,将抗生素高效引导至病原菌感染部位。

  ?

纳米递送系统特异性结合致病菌并精准高效靶向其感染部位   四川农大供图

综上,这两种纳米递送系统对病原菌表现出极好的特异性,并在感染部位积聚以递送抗生素有效载荷。此外,纳米递送系统抑制病原体感染的效果比高出16至32倍剂量的游离抗生素更有效。这项研究表明,噬菌体来源的靶向蛋白是介导纳米递送系统极具潜力的候选者。它们的特异性、可获得性和生物相容性使它们成为介导抗生素纳米递送系统的绝佳选择,而抗生素纳米递送系统是对抗耐药菌感染所急需的。该研究为细菌耐药性防控提供了新策略。

相关论文信息:https://doi.org/10.1038/s41467-024-49603-4

 
版权声明:凡本网注明“来源:中国科学报、科学网、科学新闻杂志”的所有作品,网站转载,请在正文上方注明来源和作者,且不得对内容作实质性改动;微信公众号、头条号等新媒体平台,转载请联系授权。邮箱:shouquan@stimes.cn。