项目申报

成果申报

信息快讯

您现在的位置: 首页  > 学术动态  > 正文

华南植物园发表菊科一新属

发布者:点击量:发布时间:2024-03-24

作者:朱汉斌 来源:中国科学报 发布时间:2024/3/24 14:49:52
选择字号:
华南植物园发表菊科一新属

 

记者从中国科学院华南植物园获悉,该园植物中心研究员陈又生及其团队通过标本查阅和野外考察,描述了一个新种——亲二菊(Qineryangia baoxingensis Y. S. Chen & L. S. Xu ),并建立了一个新属——亲二菊属(Qineryangia Y. S. Chen & L. S. Xu?)。属名以致敬中国植物分类学家、中国科学院华南植物园研究员杨亲二,纪念他对中国植物分类研究的贡献。相关成果发表于《植物分类学报》。

  ?

亲二菊植株。陈又生 摄

论文第一作者、中国科学院华南植物园助理研究员徐连升表示,菊科菊苣族约95属2500种,广布于北半球。中国约有35属388种。菊苣族植物分布广泛,生境和形态变异式样繁多,一些属间界限有争议,对该类植物进行描述和分类具有一定挑战。还阳参亚族是菊苣族最大的亚族,约有360种,主要分布于欧亚大陆。由于还阳参亚族植物形态特征的复杂、分子数据的缺乏及传统测序手段获取的基因数据无法提供足够的系统发育信号,该类群的系统发育关系一直未能得到很好的解决。

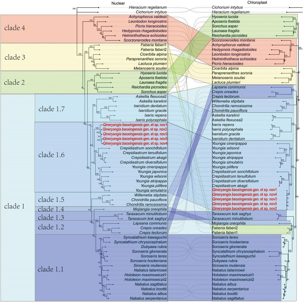
研究人员通过标本查阅和野外考察,广泛收集还阳参亚族重要类群及姐妹类群的研究材料,采用杂交捕获获取核基因组和叶绿体基因组数据,并进行系统发育分析,结合形态学等证据,提出了新的包括29个属的还阳参亚族分类框架。在这一系统中,粉苞菊亚族并入还阳参亚族;另外墨江菊属在发表之时尚不能确定系统位置,本研究确认了墨江菊属位于还阳参亚族的基部,形成一个比较独立的分支。

此外,研究过程中发现了一种仅在中国四川省宝兴县分布的未知植物,其具有鲜明的还阳参亚族植物特征,具有黄色舌状花。该植物具有体积较大的总苞,数量较多的总苞片和舌状花,总苞片边缘波浪形并呈覆瓦状松散排列,这一特征组合不属于还阳参亚族任何一属。进一步形态比较和分子系统发育分析确定该种植物是未被描述的新种,并构成一个单种属,与假还阳参属和黄鹌菜属等类群亲缘关系较近。

“我们综合了形态学、孢粉学和分子系统学证据,描述了一个新种——亲二菊,并建立了一个新属——亲二菊属。” 论文通讯作者陈又生表示,该研究首次利用杂交捕获获取还阳参亚族等类群的基因组数据,并得到了高分辨率的还阳参亚族分子系统,为还阳参亚族、菊苣族和菊科的系统发育研究提供了重要数据和资料。

相关论文信息:https://doi.org/10.1111/jse.13066

  ?

亲二菊的形态特征。受访者供图 

  ?

基于核基因组和叶绿体基因组数据构建的还阳参亚族系统发育树,示亲二菊属(亲二菊)的系统位置。受访者供图

 
版权声明:凡本网注明“来源:中国科学报、科学网、科学新闻杂志”的所有作品,网站转载,请在正文上方注明来源和作者,且不得对内容作实质性改动;微信公众号、头条号等新媒体平台,转载请联系授权。邮箱:shouquan@stimes.cn。