项目申报

成果申报

信息快讯

您现在的位置: 首页  > 学术动态  > 正文

迄今最大规模猪多组织遗传调控效应图谱构建

发布者:点击量:发布时间:2024-01-06

作者:朱汉斌 陈芃辰 来源:中国科学报 发布时间:2024/1/6 11:57:48
选择字号:
华南农业大学等
迄今最大规模猪多组织遗传调控效应图谱构建

 

近日,华南农业大学教授张哲、李加琪团队与国内外多个团队合作在猪基因组学领域取得重要进展,他们整理出猪迄今最大规模的转录组大数据集,构建了多组织遗传调控效应图谱。1月4日,相关成果在线发表于《自然-遗传学》。

“该研究为进一步深入解析影响猪经济性状表型形成的基因调控提供了新资源。”共同通讯作者张哲表示,鉴定猪重要经济性状的育种靶点,解析其遗传调控机制,研发配套技术并创新运用到实际育种中、培育突破性的中国特色新品种(系)是我们打好种业翻身仗的战略需求。 

  ?

遗传调控效应图谱涵盖的34个组织及样本量。受访者供图 

该研究从公共数据库中收集了来自全球100多个猪品种的所有转录组数据和其它多组学数据,涵盖了138种组织/细胞类型,获得了7095个高质量的RNA-Seq样本的5种转录本(蛋白编码基因、可变剪接、lncRNA、外显子和增强子)的2292954个分子表型。基于此,研究人员深入解析了猪多组织基因表达模式,鉴定出34个代表性组织的特异表达基因。

该研究通过开展大规模分子QTL定位,发布了迄今最大规模的猪多组织遗传调控效应图谱——PigGTEx Atlas,并通过整合多组学信息,深入探讨了遗传调控变异的特性和分子机制。研究人员利用34个组织的5457个非冗余样本中高质量的分子表型,以及3087268个高质量的SNPs基因型数据,进行了顺式分子数量性状基因座定位。通过这一分析,获得了约1.1亿个显著关联,涉及254819个分子表型-组织组合。

该研究还利用多种统计分析方法将PigGTEx图谱与268个猪复杂性状GWAS关联统计量结果进行整合挖掘,揭示了多组织分子QTL对猪复杂性状遗传机制解析具有重要作用;通过共定位、孟德尔随机化和全转录组关联分析等方法解析了其中80% GWAS信号与多组织分子表型的潜在遗传关联,为猪复杂性状遗传机制的精准解析提供了分析流程范例。 

  ?

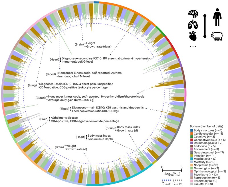
人猪复杂性状的共享遗传调控效应。受访者供图 

为深入发掘猪作为生物医学模型的潜力,研究人员通过遗传调控水平的物种间比较分析,揭示了猪和人类基因组当中共享的遗传调控效应。通过对36448个人类-猪性状对在11个组织的全转录组关联分析结果比较分析,发现了89个显著相关的人类-猪性状组合,表明了猪和人类在复杂性状中具有相似的遗传调控效应。

上述研究是全球猪基因组学研究领域时隔8年再次登上《自然-遗传学》的研究成果,由华南农业大学与丹麦奥胡斯大学、英国爱丁堡大学、美国农业部农业研究局和中国农业科学院深圳农业基因组研究所等全球10个国家的50余个研究团队合作完成。

相关论文信息:https://doi.org/10.1038/s41588-023-01585-7

 
版权声明:凡本网注明“来源:中国科学报、科学网、科学新闻杂志”的所有作品,网站转载,请在正文上方注明来源和作者,且不得对内容作实质性改动;微信公众号、头条号等新媒体平台,转载请联系授权。邮箱:shouquan@stimes.cn。