项目申报

成果申报

信息快讯

您现在的位置: 首页  > 学术动态  > 正文

活细胞蛋白质标记与成像研究获进展

发布者:点击量:发布时间:2023-07-17

作者:张双虎 李晨阳 来源:中国科学报 发布时间:2023/7/17 20:08:05
选择字号:
活细胞蛋白质标记与成像研究获进展

 

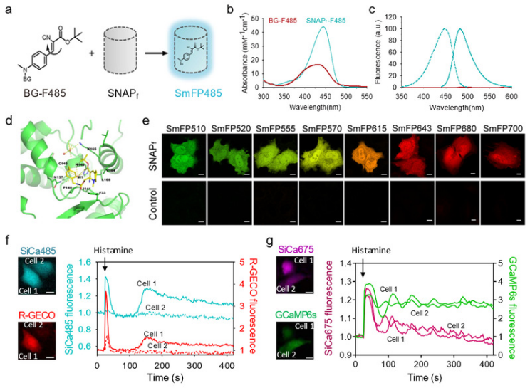
近日,华东理工大学光遗传学与合成生物学交叉学科研究中心杨弋、朱麟勇、陈显军团队在活细胞蛋白质标记与成像研究中取得重要进展,相关研究在《细胞发现》发表。

  ?

人造荧光蛋白及荧光探针。华东理工供图

生物过程可视化一直吸引着科学家的好奇心。不同类型的荧光成像工具可以帮助科学家观察生命体中多种生物事件的发生过程,其中最著名的是荧光蛋白标记技术。荧光蛋白及其衍生技术经历了近30年的飞速发展,为生物学各个领域的研究作出了极大贡献,但伴随着显微镜技术的飞速发展,现有荧光蛋白的性质已经难以适应新型仪器的成像要求。相比之下,基于蛋白质标签和激活型荧光团的荧光标记工具凭借其理化性质成为新的研究热点。

该团队针对自催化蛋白质标签SNAP-tag,设计开发了高信噪比的青色人造荧光蛋白SmFP485。SmFP485的荧光产生十分迅速,避免了荧光蛋白生色团成熟导致的延迟,因此可以用于实时监测蛋白质的合成过程。

研究团队随后对SmFP485的结构进行了解析,探究了人造荧光蛋白的荧光激活原理。在此基础上,研究团队通过化学进化方法设计出一系列光谱覆盖绿色到近红外波段的人造荧光蛋白,它们均具有高亮度和高信噪比特点,特别是其在近红外波段的亮度已远超现有成像工具,能够对活细胞以及活体动物中的蛋白质表达、蛋白质降解、蛋白质组装、蛋白质相互作用以及蛋白质运输进行原位实时标记与成像。

最后,研究团队在多色人造荧光蛋白的基础上,采用蛋白质与荧光团共进化的方法设计开发出一系列光谱涵盖青色到近红外波段的钙离子遗传编码荧光探针,实现了对哺乳动物细胞中钙离子震荡的实时监测,为荧光探针的构建提供了新的荧光载体。

综上,研究团队开发了一系列高性能人造荧光蛋白,它们具有荧光产生迅速、亮度高、信噪比高、光谱范围广等优点,为活细胞以及活体动物中蛋白质的可视化提供了有力工具,同时也为荧光探针的构建提供了新的思路和策略。

相关论文信息:https://doi.org/10.1038/s41421-023-00546-y


 


 
版权声明:凡本网注明“来源:中国科学报、科学网、科学新闻杂志”的所有作品,网站转载,请在正文上方注明来源和作者,且不得对内容作实质性改动;微信公众号、头条号等新媒体平台,转载请联系授权。邮箱:shouquan@stimes.cn。