项目申报

成果申报

信息快讯

您现在的位置: 首页  > 学术动态  > 正文

成都生物所揭示绿瘦蛇体色差异的分子机制

发布者:点击量:发布时间:2023-03-16

作者:杨晨 来源:中国科学报 发布时间:2023/3/16 16:02:53
选择字号:
成都生物所揭示绿瘦蛇体色差异的分子机制

 

自然界中,体色多态性广泛存在于昆虫、鱼类、两栖类、爬行类、鸟类和哺乳类等几乎所有动物类群,这些丰富色彩的形成机制一直备受科学研究者的关注。爬行动物的颜色或斑纹主要由发育自神经嵴细胞的3种色素细胞(黑色素细胞、黄色素细胞和虹彩细胞)形成,这些色素细胞的排列和相互作用最终产生了不同的色彩。蛇类是体色最为丰富的爬行动物之一,其体色多态性在不同物种间或同一物种内均有出现,为研究体色多态性的演化提供了良好模型。


近日,中国科学院成都生物研究所李家堂研究团队结合透射电镜、组学测序和功能实验等多技术手段,对体色多态性蛇类——绿瘦蛇体色差异的分子机制进行了探讨,揭示了SMARCE1基因的关键突变是其体色差异的重要分子基础。研究成果发表于《基因组生物学》。

  ?

绿瘦蛇及不同体色。成都生物所供图


科研团队以野外常见的绿色和黄色绿瘦蛇为研究对象,通过透射电镜成像发现,两种体色的绿瘦蛇在皮肤色素细胞,尤其是虹彩细胞的排列和形态上存在着明显差异,黄色个体的皮肤中含有更为无序和相对较厚的虹彩细胞嘌呤晶体;同时,皮肤组织的非靶向代谢组也显示了相同线索,这提示虹彩细胞的形态差异可能是绿瘦蛇两种体色差异的表型基础。

两种体色个体的表型研究。成都生物所供图


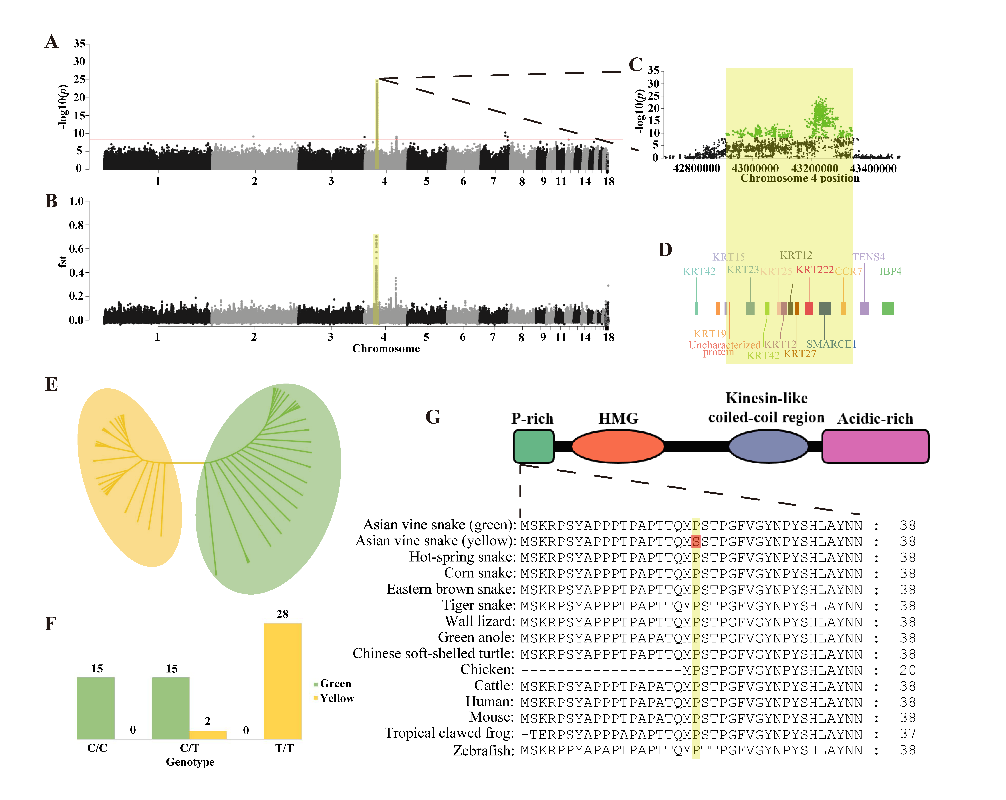
此外,研究测序并组装了绿瘦蛇高质量的染色体水平基因组,并对两种体色个体进行了重测序,通过全基因组关联分析(GWAS)发现,在黄色个体中,基因SMARCE1的进化保守区域存在关键错义突变p.P20S,该突变与体色变异性状高度关联;利用Alphafold进行蛋白结构预测发现,该突变会导致空间结构发生明显变化,从而可能影响蛋白结合功能;皮肤转录组分析显示,色素细胞发育的重要调控因子TFEC,在两种体色群体间显著差异表达,这提示了色素细胞发育过程中的表达差异。

  ?

GWAS分析揭示了SMARCE1基因的关键突变。成都生物所供图


利用斑马鱼胚胎模型,将候选基因SMARCE1敲降后发现,胚胎虹彩细胞发育产生了明显异常,同时基因TFEC的表达也受到了影响,这提示了基因SMARCE1与虹彩细胞发育过程的重要联系。进一步的,研究构建了敲降SMARCE1的细胞系进行免疫荧光染色实验,结果发现,TFEC向细胞核的招募受到阻碍,可能是由SMARCE1与TFEC的结合异常导致的。SMARCE1突变导致结合TFEC功能异常,并最终影响色素细胞,特别是虹彩细胞的发育,进而导致了颜色的差异。

关键基因SMARCE1功能验证实验结果。成都生物所供图


博士生唐晨阳为论文第一作者,四川大学华西第二医院张小虎副研究员、北京大学生命科学学院徐霄副研究员为共同第一作者;中国科学院成都生物研究所李家堂研究员为论文通讯作者。本研究工作得到了中国科学院战略性先导科技专项、国家自然科学基金等项目的支持。


原文链接:https://doi.org/10.1186/s13059-023-02887-z

 
版权声明:凡本网注明“来源:中国科学报、科学网、科学新闻杂志”的所有作品,网站转载,请在正文上方注明来源和作者,且不得对内容作实质性改动;微信公众号、头条号等新媒体平台,转载请联系授权。邮箱:shouquan@stimes.cn。