项目申报

成果申报

信息快讯

您现在的位置: 首页  > 学术动态  > 正文

全球首个牧草图形泛基因组发布

发布者:点击量:发布时间:2023-03-06

作者:张晴丹 来源:中国科学报 发布时间:2023/3/6 15:59:25
选择字号:
全球首个牧草图形泛基因组发布

 

 

3月3日,四川农业大学(以下简称四川农大)草业科技学院教授黄琳凯团队在国际权威学术期刊《自然—遗传学》(Nature Genetics)在线发表了题为《美洲狼尾草泛基因组构建、结构变异挖掘及耐热机制解析》的研究成果。这是我国牧草领域首篇发表在该期刊上的论文。

该研究构建了首个美洲狼尾草图形泛基因组,也是全球首个牧草领域图形泛基因组,将为牧草基因资源挖掘及育种提供重要资源。该研究还揭示了狼尾草耐热的分子机制,将为相关物种如玉米、小麦和水稻的耐热研究提供重要信息。该研究将在保障粮食安全、应对全球气候变暖等方面发挥重要作用。

  ?

美洲狼尾草   四川农大供图

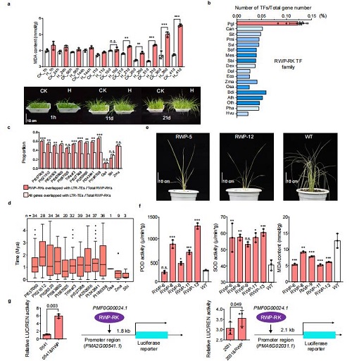
通过联合国内外多家单位,本次研究从全球8个地区收集的394份美洲狼尾草核心种质中选取10份代表性材料,利用Pacbio HiFi等技术进行基因组从头组装,获得了高质量的基因组组装序列,结合一个已报道的基因组构建了首个美洲狼尾草图形泛基因组,发掘到424,085个结构变异。基于泛基因组图谱进行的全基因组关联分析,发现了143个重要农艺性状相关联的变异位点,并挖掘到与产量性状相关的候选基因446个。

  ?

RWP-RK基因家族的扩张有助于美洲狼尾草耐热性的形成    四川农大供图

起源于非洲的美洲狼尾草,能够适应极端高温的气候,是研究植物耐热机制的优良材料。本次研究通过对水稻、玉米、高粱等多个物种进行比较基因组学分析,发现美洲狼尾草中扩张的RWP-RK转录因子家族和内质网相关基因协同参与耐热性调控,挖掘并验证到关键结构变异和调控候选基因3个,其中基因PMF0G00024.1(RWP-RK)在水稻中过表达也显著提高了耐热性,将为分子育种提供了重要靶点。

  ?

图为黄琳凯教授(中)、孙敏博士(左)、靳雅荣博士(右)    四川农大供图

四川农大研究生、佐治亚大学博士后严海东,四川农大博士孙敏、北京诺禾致源科技股份有限公司生信工程师张钟仁和四川农大博士靳雅荣为该论文的共同第一作者,四川农大教授黄琳凯(第一通讯)和北京诺禾致源科技股份有限公司首席科学家研究员田仕林为论文的共同通讯作者。该研究得到了国家牧草产业技术体系、国家自然基金和四川省饲草育种攻关等项目资助。

相关论文信息:https://doi.org/10.1038/s41588-023-01302-4

 
版权声明:凡本网注明“来源:中国科学报、科学网、科学新闻杂志”的所有作品,网站转载,请在正文上方注明来源和作者,且不得对内容作实质性改动;微信公众号、头条号等新媒体平台,转载请联系授权。邮箱:shouquan@stimes.cn。