项目申报

成果申报

信息快讯

您现在的位置: 首页  > 学术动态  > 正文

首个草莓完整基因组发布

发布者:点击量:发布时间:2023-02-23

作者:张晴丹 来源:中国科学报 发布时间:2023/2/23 13:36:30
选择字号:
首个草莓完整基因组发布

 


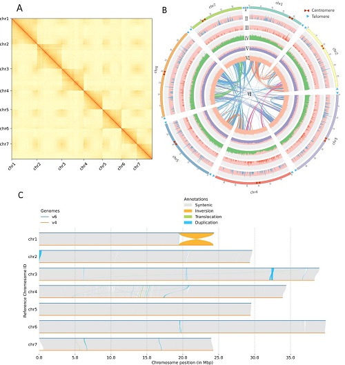
草莓是蔷薇科植物,在世界范围内被广泛栽植。其约有25个种,倍性十分丰富,从二倍体到十倍体均有。森林草莓作为草莓二倍体模式种,有很大的研究价值。2018年GigaScience发表了利用PacBio SMRT三代测序技术v4.0。2019年,华中农业大学在《园艺研究》中发表了森林草莓v4.0重注释的新版本v4.0a2。极大地促进了草莓和其他蔷薇科植物的基因组学、分子生物学以及遗传学研究,但是,其基因组质量还有提升的空间,仍然没有达到完整的从端粒到端粒(T2T)的水平。目前,无论栽培草莓还是模式种草莓,都没有完整的基因组,极大影响了草莓遗传学研究和分子育种的进度。

  ?

南京农业大学供图

近日,南京农业大学草莓研究团队与海南大学热带作物研究团队在《园艺研究》中在线发表论文,利用超长ONT,PacBio HIFI测序技术组装得到森林草莓完整基因组,对其进行后续注释、分析,并构建了染色体核型演化模型,探究了八倍体草莓的祖先二倍体。

  ?

测序使用的模式草莓外观和各个器官,表明该模式草莓是进行草莓遗传和育种的好材料。   陈飞供图

  ?

南京农业大学供图

新版本v6.0弥补了目前可用参考基因组的所有剩余组装空白。从外,还鉴定了7条染色体上总共14个端粒和7个着丝粒。后续注释的编码蛋白数量与v4.0a2相比增加1153个,BUSCO为98.8%,有较为明显的提升。通过构建染色体核型演化模型,阐明了F. viridisF. vesca是八倍体草莓F. × ananassa 的祖先二倍体,而F. iinumaeF. nipponica与其亲缘关系较远。研究团队将数据整合到自己开发的草莓基因组数据库中。

综上,该研究利用新型测序技术对森林草莓基因组进行重新组装和注释,获得了完整的基因组,为草莓的遗传改良以及蔷薇科植物的基因组学遗传育种研究提供了重要的资源。

相关论文信息:https://doi.org/10.1093/hr/uhad027

 

 
版权声明:凡本网注明“来源:中国科学报、科学网、科学新闻杂志”的所有作品,网站转载,请在正文上方注明来源和作者,且不得对内容作实质性改动;微信公众号、头条号等新媒体平台,转载请联系授权。邮箱:shouquan@stimes.cn。