
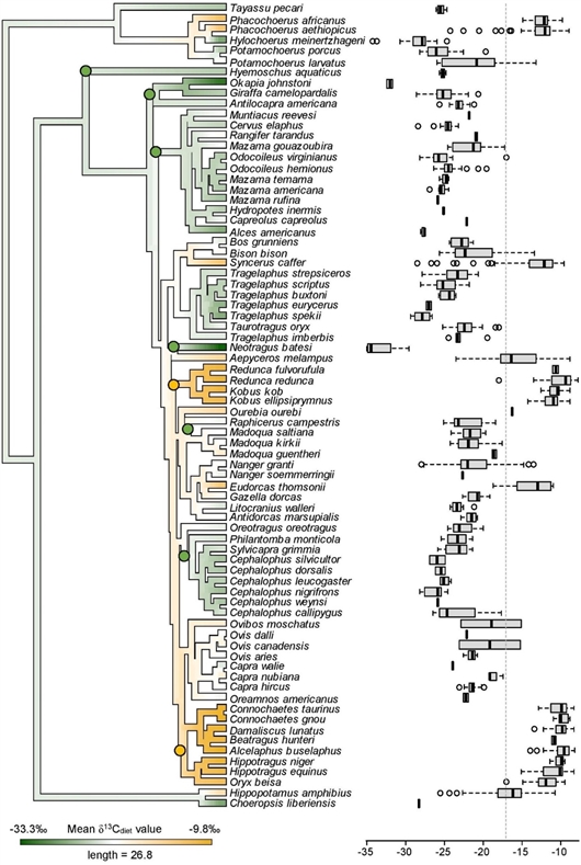
偶蹄目动物碳同位素数值在系统发育树上的分布(左)及箱型图(右)。物种数量=79。(中科院古脊椎动物与古人类所供图)
哺乳动物牙釉质的碳、氧稳定同位素分析在古脊椎动物、古人类研究中有着广泛应用,是重建古生态和古环境的重要研究手段。对这一方法的精确使用,需建立在充分认识现生动物生态与其同位素数值的基础之上。
近日,中科院古脊椎动物与古人类所博士后王忭以第一兼通讯作者身份在《生态与演化前沿》上发表研究论文。文章整理汇总了已发表的现生偶蹄动物牙釉质碳同位素数据,并补充了多个物种的新数据。偶蹄目是现生大型哺乳动物中最繁盛的门类,可以为有蹄类化石的研究提供重要参考。
利用更细化的食性分类单元,文章比较了食性和碳同位素成分的关系,并首次探索了偶蹄类动物碳同位素成分中的系统发育信号。该研究有几个方面的发现。
首先,目前已有的采样在地理空间、生态环境和动物门类的分布上都很不均匀。例如,在非洲热带亚热带草原环境中的采样最为密集,而来自欧亚大陆温带草原、温带森林和热带森林的样品却很少。
对一些比较古老的现生类群(如鼷鹿科,麝科)的同位素研究也很欠缺。在不同大陆上的相似环境中,偶蹄类动物碳同位素值有何异同?在C4(碳4) 植被扩张以前的漫长地史时期,动物群在C3(碳3)环境中如何分化生态位?这些问题的解答都离不开未来对现生动物进行更完整的取样分析。
其次,总体来说,食草动物比混食动物和食叶动物的碳同位素数据有更大的极差,这意味着前者的生态位更广。但值得一提的是,食草动物中不同类群的食性表现也不尽相同。
牛科动物下的苇羚亚科、狷羚亚科、马羚亚科呈现了近乎纯C4的食性信号。羊亚科则有着更灵活的食性选择,其碳同位素数值能反映出不同环境中的C3-C4比例。由此可见,传统上对植食性的三分法忽略了食性行为的一部分复杂性,但认识这些复杂性对探究物种的适应能力和演化历史有重要意义。
最后,偶蹄类的碳同位素均值呈现较弱的系统发育信号(K = 0.38, p = 0.001)。相较于布朗运动模型,发育关系更近的物种的碳同位素均值更不相似。要解释这一结果的形成原因和过程,还需要结合化石数据,进行古生态、生物地理和系统发育等方面的综合研究。
王忭表示,尽管牙釉质碳同位素检测在实验方法上已趋于成熟,应用成果也很丰富,但是现代环境中的稳定同位素生态学研究,仍有很大的探索空间。充分挖掘碳同位素中的信息,能为我们进一步深入和细化古生态、古环境重建提供更多可能。
相关论文信息:
https//doi.org/10.3389/fevo.2022.958859
版权声明:凡本网注明“来源:中国科学报、科学网、科学新闻杂志”的所有作品,网站转载,请在正文上方注明来源和作者,且不得对内容作实质性改动;微信公众号、头条号等新媒体平台,转载请联系授权。邮箱:shouquan@stimes.cn。